-
廊坊:4月1日起 开通住房公积金贷款还款方式变更业务
自2026年4月1日起,廊坊市住房公积金管理中心开通住房公积金贷款还款方式变更业 ...[详情]
- 贵阳:“商转公”贷款业务办理方式——线上预约排队 线下分批办理
- 太原:3月5日起 调整“商转公贷款”住房消费行为时间限制
- 威海:住房公积金补贴怎么申领
- 上海:2月26日起 调整公积金最高贷款额度
- 贵阳:3月1日起 实施住房公积金流动性风险三级响应措施
-
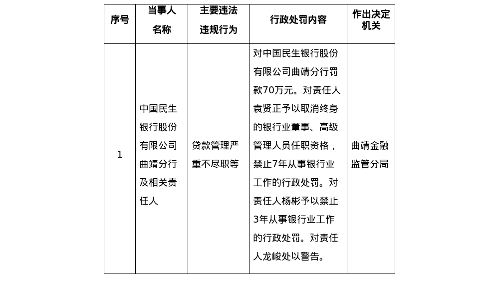
民生银行曲靖分行被罚70万,涉贷款管理严重不尽职等
近日,国家金融监督管理总局曲靖监管分局发布了一则行 ...[详情]
-
鹰潭:优化个人住房贷款中住房套数认定标准
住房公积金个人住房贷款的居民家庭住房套数,仅以拟购 ...[详情]
- | 北海:开展住房公积金个人住房贷款征信补授权工作
- | 梧州:多子女家庭购买自住住房 最高贷款额度提高至90万元
- | 梧州:开展“商转公贷款”业务
- | 鄂州:2026年1-2月住房公积金贷款个贷率
- | 民生银行曲靖分行被罚70万,涉贷款管理严重不尽职等
- | 池州:支持“以旧换新”购买改善性住房
- | 池州:截至2026年1月末 住房公积金个贷率为66.16%
- | 池州:截至2026年2月末 住房公积金个贷率为65.17%
- | 廊坊:什么情况不能办理公积金贷款还款方式变更业务
- | 廊坊:4月1日起 开通住房公积金贷款还款方式变更业务
- | 东莞:2026年1-2月住房公积金贷款个贷率
- | 鹰潭:优化个人住房贷款中住房套数认定标准
-
个人贷款的条件是什么?
个人创业贷款已成为许多年轻人最热门的话题。每个人都想通过自己的努力达到 ...[详情]
上海:2026年3月提取住房公积金归还住房贷款的计划安排
2026年2月24日贷款市场报价利率(LPR)公布
遵义:优化二手房公积金贷款办理流程
上海:2026年2月提取住房公积金归还住房贷款的计划安排
2026年1月20日贷款市场报价利率(LPR)公布














